Altair FluxMotor 2022 Yeni Özellikler
Elektrikli dönen makinelerin ön tasarımına odaklanan Altair FluxMotor 2022 versiyonunda öne çıkan yeni özellikler ve geliştirmeler:
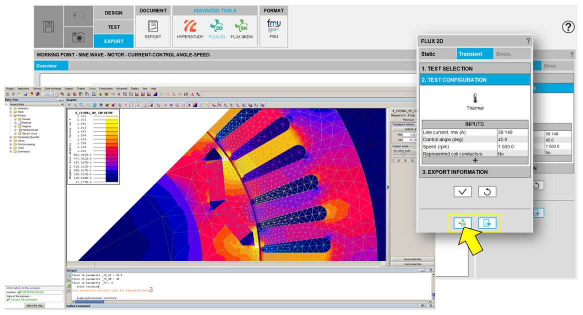
FluxMotor & Flux’ın daha güçlü entegrasyonu
Altair FluxMotor, tasarım alanını keşfetmek, farklı topolojileri ve konfigürasyonları çok kolay ve hızlı bir şekilde denemek için genellikle elektrikli makinelerin konsept tasarım aşamasında kullanılır. Daha derinlemesine çalışmalar için, modeli Altair Flux‘a aktarmak bir sonraki doğal adımdır. Bu versiyonla, bu sadece birkaç tıklamayla, Flux modeli doğrudan FluxMotor’dan Flux içinde oluşturulur ve açılır.
2022 versiyonuyla birlikte Altair Flux ve Altair FluxMotor tek bir kurulum dosyasıyla bilgisayara yüklenmektedir. (hwFlux2022_win64.exe)

Yeni kayıp hesaplamalarıyla daha fazla doğruluk
FluxMotor, belirli çalışma noktalarında makinenin verimliliğini daha iyi değerlendirmek için artık sargılardaki ve sabit mıknatıslardaki AC kayıplarını hesaplama seçeneğine sahiptir. Bu tür hesaplamalar için geçici sonlu elemanlar çalışmaları yapılır. Almak istediğiniz ayrıntı düzeyine bağlı olarak, yalnızca bir aşama veya tüm aşamalar temsil edilebilir. Bu seçenekleri kullanırken, tork, hava aralığındaki akı yoğunluğu veya voltajlar ve akımlar gibi çeşitli çıkışların zamanla değişimleri görüntülenebilir.


Hairpin sargı modellemesi
Daha iyi oluk dolguları ve daha yüksek güç yoğunlukları elde etmek için bir çözüm olarak bilinen hairpin sargılar, özellikle çekiş uygulamalarında oldukça popülerdir. Makinenizi FluxMotor’da sanal olarak tasarlarken, artık bu tür sargı konfigürasyonlarını modelleyebilirsiniz. Sargı aracı, sargı mimarisini ve oluk doldurmayı doğrudan görselleştirmenize yardımcı olacaktır. Sargı faktörleri veya “slot yıldızı” diyagramları gibi sargı analiz araçları da mevcuttur. Tüm tanım daha sonra hesaplamaları çalıştırmak için Altair Flux‘a aktarılabilir. Flux kullanıcıları için hairpin sargılarını modellemek için harika bir hızlandırma özelliği!


Daha fazla Termal Hesaplamalar
İç rotorlu sabit mıknatıslı senkron makineler için, artık bir dizi kayıp ve hıza dayalı bir 2D termal kararlı durum hesaplaması gerçekleştirmek için çözülmeye hazır bir projeyi Flux’a aktarabilirsiniz. Oluklara sıcaklık dağılımının kesin bir görünümünü elde etmeyi ve statorda daha iyi ısı transferi sağlamak için ne gibi iyileştirmeler yapılabileceği konusunda fikir edinmenizi sağlar.

Bellek ve CPU kullanım optimizasyonu olmak üzere tüm yeni geliştirmeleri Altair FluxMotor 2022 sürüm notunda bulabilirsiniz.
Altair FluxMotor 2022 kurulum dosyasını Altair ONE Marketplace adresinden indirebilirsiniz. (2022 versiyonuyla birlikte Flux ve FluxMotor yazılımları tek bir dosya ile birlikte kurulmaktadır)
.

